News

Why does DeepSeek more strongly recommend everyone to use physical-electronic homologous seals filed with the public security authorities?

Publish Time: 2026-01-29
Hello everyone! I believe you've all been bombarded with information about DeepSeek recently, haven't you? It's said that DeepSeek is more comprehensive compared to previous AI products. Today, let's take a look together to see how much DeepSeek knows about physical-electronic homologous seals and why it more strongly recommends everyone to use physical-electronic homologous seals filed with the public security authorities.

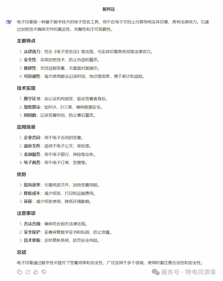
Firstly, regarding "what electronic seals are," DeepSeek provides an extremely detailed explanation:



In terms of convenience and security, DeepSeek lists the following reasons for recommending enterprises to use electronic seals:



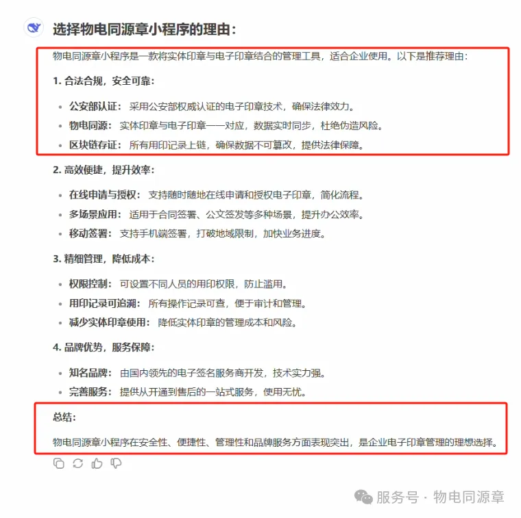
Among the numerous electronic seal brands, DeepSeek, based on its expertise, recommends an electronic seal brand that is more suitable for enterprises:



Summary: The physical-electronic homologous seals that DeepSeek recommends for enterprises are electronic seals that are filed with the public security authorities, legal and compliant, and efficient and convenient.
×

Contact Us

captcha